Deadly Heatwaves Threaten to Reverse India’s Progress on Poverty and Inequality

Ramit Debnath is Cambridge Zero Fellow at University of Cambridge.  Ronita Bardhan is Associate Professor of Sustainability in the Built…

Impacts and Mitigation Measures for Heatwaves in India

Vandana Chauhan has twenty years of professional experience in Disaster Risk Reduction, Gender, Children, and Climate Change Adaptation. Vandana Chauhan…

Risk of Frost Events

Dr. Ajay Kumar Srivastava is an Agro meteorologist at the College of Agriculture, JNKVV,Tikamgarh, Madhya Pradesh Article explains frost events,…

Water War-Not for Scarcity but for Abundance

Dinesh Mishra Dinesh Mishra is a renowned activist who has also studied the issue of floods for decades and has…

Capacity Building for Resilience and DRR

Rajkumar Gade Rajkumar Gade is a civil engineer working in the field of Disaster management for more than 15 Years.…

Understanding GIS and Remote Sensing Based landslide Mapping

Dr. Somnath Bera Dr. Somnath Bera is an Assistant Professor at the Department of Geography, Central University of South Bihar,…

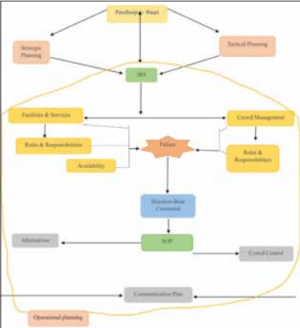
Crowd Management for Disaster Management: Case of Pandharpur

Shaktisagar Dhole serves as the District Disaster Management Officer in the Solapur district of Maharashtra. Shaktisagar Dhole अनागतं यः कुरुते…

Current Trends and Issues Regarding Public Transport in Urban Areas

Ayan Arora is a young intern at Raahgiri Foundation, Gurugram This article tries to understand the issue of vehicular air…

G20: Youth from Latin American Countries at CDRI to Discuss Disaster Risk Reduction

On May 16, A 35-member team from Brazil and other Latin American countries visited the Coalition for Disaster Resilient Infrastructure…

India heatwave: High Temperatures Killing More Indians Now

The G20, under India’s Presidency, has endorsed a new working group on disaster risk reduction. This makes it well-positioned to…

Submit your Article

Subscribe Now